当前位置:首页 > 行政执法公示 > 高阳县庞口镇人民政府
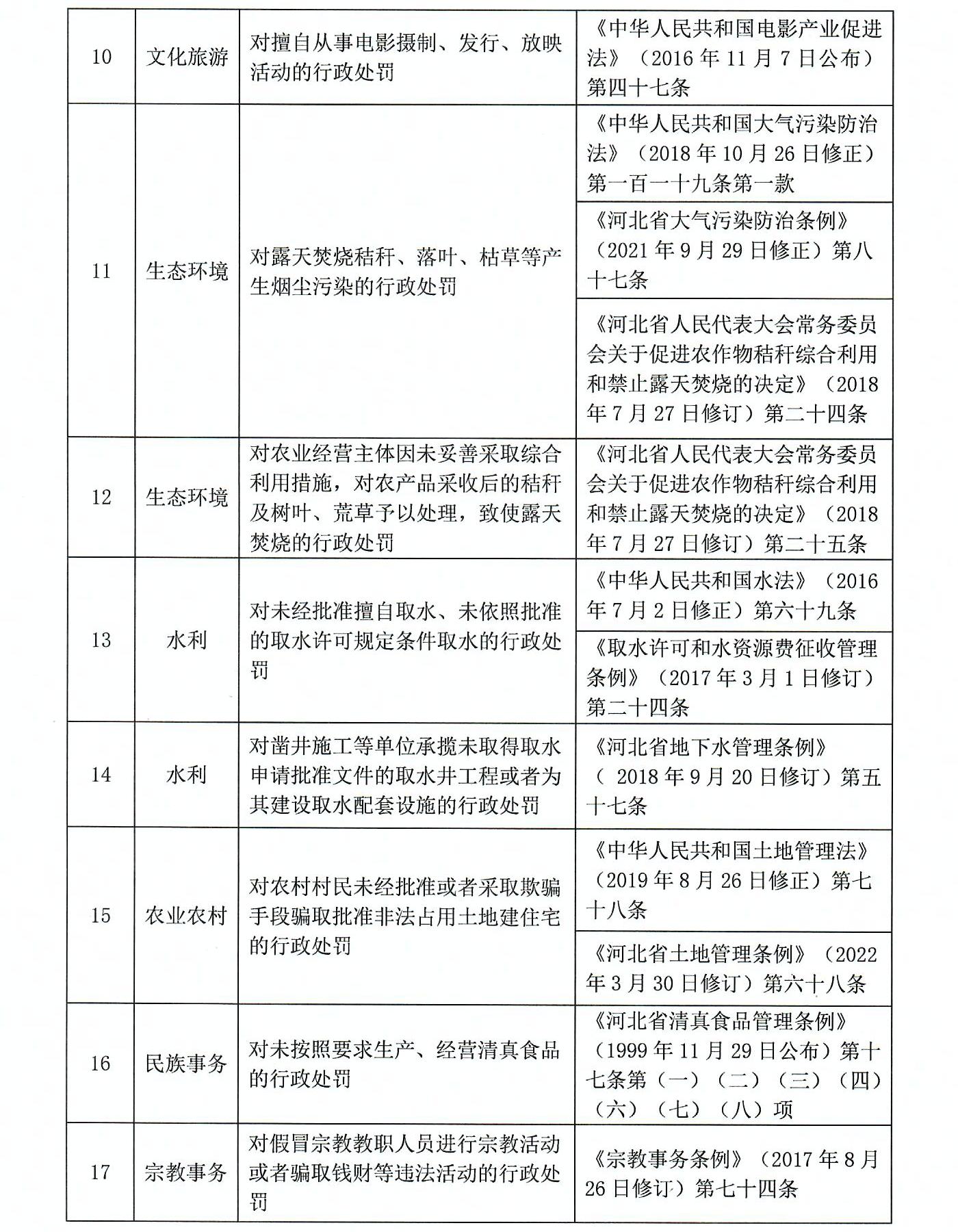
高阳县庞口镇人民政府行政执法事项清单
发布时间:2024/12/31 15:20:05

[打印本页] [关闭窗口]
 

Copyright © 2007-2018 www.gaoyang.gov.cn All Rights Reserved 版权所有:河北省高阳县人民政府
主办:高阳县人民政府办公室 联系方式 0312-6699502
ICP备案号: 冀ICP备05019657号-1   网站标识码:1306280002  公安机关备案号:13062802000047